Регенеративное каталитическое окисление (РКО): Принцип работы, эффективность и области применения

Одной из ключевых задач при очистке промышленных выбросов от летучих органических соединений (ЛОС) является энергоэффективность. Термическое и каталитическое окисление требуют нагрева всего газового потока до высоких температур (250-400°C для каталитического и 700-1000°C для термического), что при больших объемах воздуха ведет к колоссальным энергозатратам. Решением этой задачи стала технология регенеративного теплообмена, позволяющая утилизировать до 95% тепла от «сожженных» загрязнителей. В данном статье рассмотрена система регенеративного каталитического окисления (РКО).

Принцип работы регенеративного окисления

Принцип технологии основан на циклическом реверсивном очищаемого газа через реактор. То есть движение газового потока меняется на противоположное в определенные временные интервалы. Тепло, выделяющееся при окислении ЛОС в одном цикле, накапливается в керамической слое-теплоносителе, а затем в следующем цикле используется для предварительного нагрева входящего холодного газа. Общая схема представлена на рис. 1.
Отходящий газ поступает в каталитический реактор сверху, проходит через первый керамический слой и первый слой катализатора, достигая центральной части, в которой установлена горелка. Затем газ проходит через второй слой катализатора, где «сгорает» оставшаяся часть горючих веществ, и далее — через второй керамический слой, где поглощается большая часть тепла.
Схема регенеративной технологии каталитического окисления
Рис.1. Схема реализации регенеративной технологии каталитического окисления
Через определенный промежуток времени, который составляет 10–15 минут направление потока меняется на противоположное. Теперь отходящий газ поступает снизу, где он нагревается за счет тепла, аккумулированного в керамическом слое-теплоносителе. Если содержание горючих веществ недостаточно для достижения требуемой температуры сгорания, горелка обеспечивает дополнительный нагрев. Горелка может работать как на природном газе, так и на мазуте, пропан-бутановой смеси или заменена на электронагрев. Автотермический режим работы без горелки обычно достигается при концентрации горючих веществ около 0,5 г/Нм³ (в зависимости от типа органических соединений), и в этом случае горелка будет необходима только во время запуска установки.
Процесс регенеративного окисления подходит для очистки газов с низкими концентрациями летучих органических веществ до 5 г/нм3, обычно это 0,1-2,0 г/нм3.
Средняя эффективность очистки газов по регенеративной схеме составляет около 95%. Неполнота очистки связана с тем, что каждый раз в процессе переключения клапанов небольшое количество неочищенного газа остается либо в верхней, либо в нижней части (в зависимости от направления потока) реактора. Этот газ сбрасывается в дымовую трубу вместе с очищенным газом. Это приводит к появлению пиковых концентраций ЛОС, вызванную переключением клапанов.
В результате постоянной смены направления потока тепло удерживается в центральной части установки, содержащей каталитические слои и керамические слои-теплоносители, а температура очищенного газа будет незначительно превышать температуру поступающего отходящего газа. Температурный профиль по высоте реактора показан на рис. 2:
Температурный профиль по высоте в реакторе регенеративного каталитического окисления
Рис.2. Температурный профиль по высоте в реакторе для регенеративного каталитического окисления
В качестве теплопоглощающего слоя используют керамические инертные шары 6-8 мм, основными компонентами которых являются оксид алюминия 20-40%, диоксида кремния 60-80%.
На практике схема регенеративного каталитического окисления представляет собой три реактора. В первом располагается катализатор окисления, в двух других - теплопоглощающие слои. На рис.3 представлена схема регенеративного каталитическое окисления с использованием двух реакторов с керамическими слоями-теплоносителями и одним реактором с катализатором. Обычно использование трех реакторов оправдано для больших расходов газов 50000-150000 нм3/ч. В этом случае удается достичь более стабильного процесса теплопередачи.
схема регенеративного каталитического окисления с использованием трех реакторов
Рис. 3. Каталитическая очистка с регенеративной технологией. 1 – отходящий газ на очистку, 2 – основная газодувка, 3 – очищенный газ, 4 – теплообменник регенеративного типа, 5 – каталитический реактор, 6 – горелка, 7 – подача природного газа, 8 – клапан, меняющий направление потока.
Как было упомянуто выше, клапана через определенный промежуток времени переключают поток на противоположный. Это позволяет направить газовый поток через реактор, в котором было аккумулировано тепло в керамическом слое.
На рис. 4 представлен общий вид клапанов 4-х ходовых на 100000 нм3/ч. Основная задача при эксплуатации этих клапанов состоит в обеспечении их стабильной работы.
вид клапанов переключения газовых потоков в регенеративной схеме каталитического окисления на 100000 нм3/ч
Рис. 4. Общий вид клапанов переключения газовых потоков в регенеративной схеме каталитического окисления на 100000 нм3

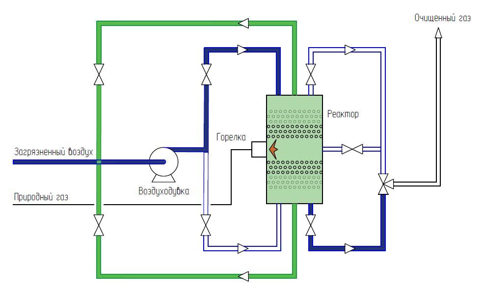
Регенеративная схема каталитического окисления с дополнительным контуром очистки

Для предотвращения описанных выше пиков высокой концентрации и достижения более высокой эффективности очистки >95% установку оснащают еще одним контуром трубопроводов с клапанами. Задача дополнительного контура состоит в отведении неочищенного остаточного газа на вход установки при переключении направления потока. Таким образом «грязный» газ проходит через слой катализатора и подвергается очистке. Система включается при переключении направления потока. Таким образом, пиковые концентрации исключаются, и эффективность очистки достигает 99% (рис. 5).
Клапан, расположенный в центре напротив горелки, позволяет отводить избыточное тепло, направляя горячий очищенный воздух непосредственно в дымовую трубу, минуя прохождение через керамический слой. Это может быть необходимо в тех случаях, когда концентрация горючих веществ на входе превышает уровень, фактически требуемый для автотермической работы.
Регенеративная схема каталитического окисления с дополнительным контуром очистки
Рис. 5. Регенеративная схема каталитического окисления с дополнительным контуром очистки (выделено зеленым цветом)

Регенеративная компоновка с однонаправленным потоком газа

На практике встречаются случаи сильных колебаний концентрации ЛОС в отходящих газах и как следствие, возникает сложность контроля температуры в реакторе. Резкое повышение температуры в реакторе может приводить к перегреву катализатора и снижению его эффективности. Решением является использование установки регенеративного типа с однонаправленным потоком, в которой поток всегда движется через катализатор в одном направлении. Такая конструкция позволяет поддерживать постоянную температуру на входе в катализатор. Типовая схема потока представлена на рис. 6.
Схема регенеративного каталитического окисления с однонаправленным газовым потоком
Рис.6. Схема регенеративного каталитического окисления с однонаправленным газовым потоком.

Возможность рекуперации тепла также доступна при использовании схемы с однонаправленным потоком. Типы рекуперации тепла используются те же, что и для типовых каталитических установок, при этом размещение узла происходит после каталитического реактора. Также существует возможность инжекции жидких органических отходов, которая осуществляется перед катализатором на входе в горелку. Схематическая иллюстрация представлена на рис. 7.:

Регенеративное каталитическое окисление с однонаправленным газовым потоком
Рис. 7. Схема регенеративного каталитического окисления с однонаправленным газовым потоком с применением дополнительных систем рекуперации тепла и инжекции жидких органических отходов

Таким образом, регенеративное каталитическое окисление представляет собой зрелую, высокоэффективную технологию "конца трубы" для обезвреживания ЛОС. Она является технологическим выбором для случаев, где необходимо очищать значительные объемы газовоздушных выбросов с низкой и переменной концентрацией загрязняющих веществ. Благодаря высокой эффективности теплообмена за счет керамических слоев окупаемость изначальных инвестиций достигается за счет существенного снижения затрат на энергоносители, что делает РКО экономически и экологически обоснованным решением для современной промышленности.

Будем рады диалогу и сотрудничеству!
Оставьте контактные данные — мы свяжемся с вами в ближайшее время и предложим решение.